在数字化教育浪潮下,教学课件与试题解析PPT已成为课堂知识传递的核心载体。然而,如何将PPT中零散的知识框架、核心问题与复习建议转化为系统化、个性化的学习方案,仍是许多学生的痛点。耀升科技借助DeepSeek大模型,现已开发出专业的学科智能分析工具,通过AI技术深度解析PPT内容(包括大纲总结、知识点梳理、习题解析等模块),为不同学科定制高效复习路径,真正实现“课后一节课,温故知新两步走”。
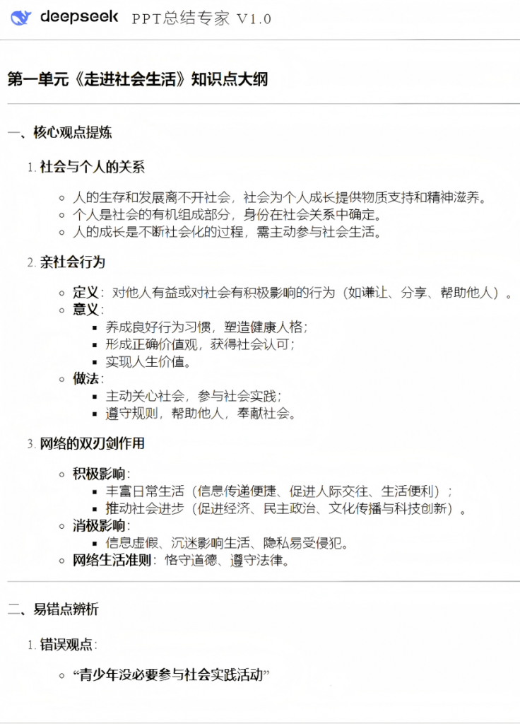
政治:聚焦核心模块,突破认知盲区


(图为DeepSeek解析政治学科PPT)
DeepSeek按模块提炼核心观点,对比易混概念,辅以真题高频考点标注,避免知识混淆;汇总典型错题,通过 “错误归因——正确逻辑” 对比,精准定位知识盲区,制定分阶段复习策略,告别盲目刷题。
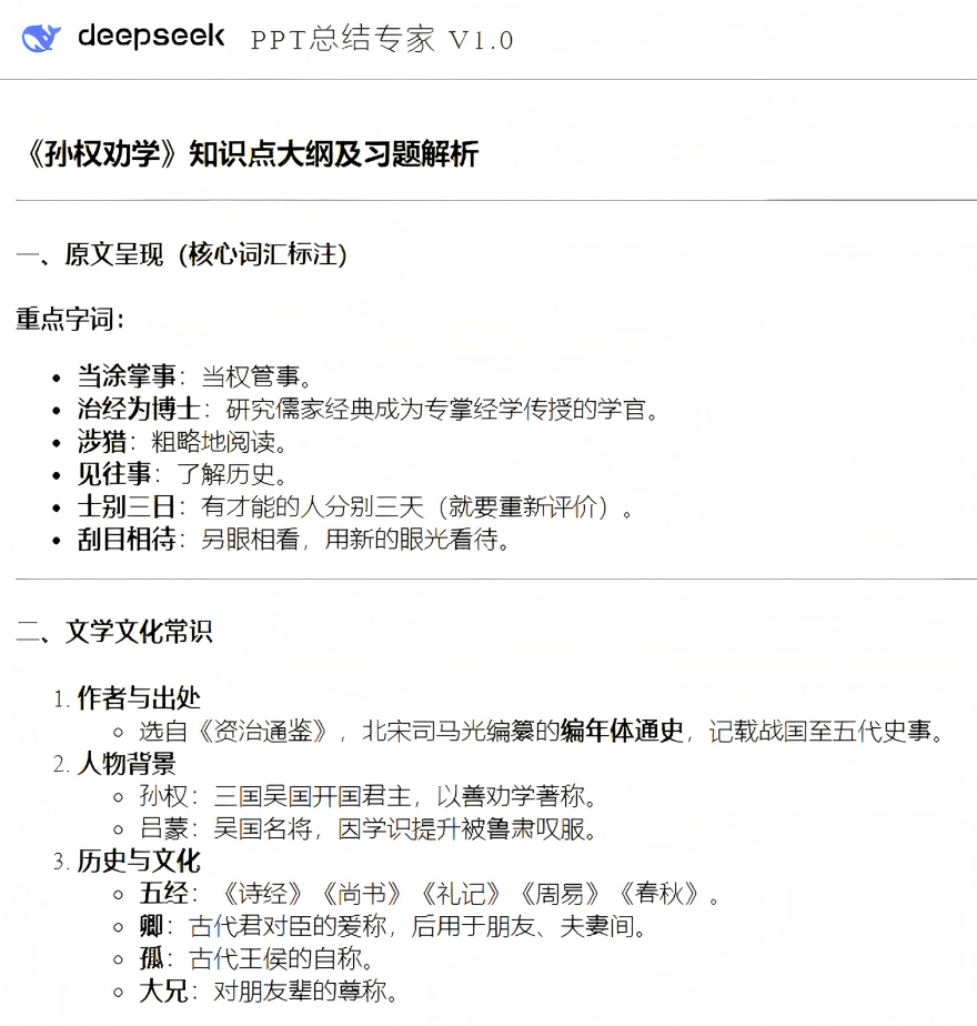
语文:深耕文本肌理,夯实读写基础


(图为DeepSeek解析语文学科PPT)
DeepSeek系统梳理字词、语法、修辞等基础知识,关联阅读与写作考点(如散文中的情感表达技巧),巩固语言运用能力;解析课文结构、拓展名句赏析,标注教师课堂重点,帮助学生掌握谋篇布局方法,深化传统文化理解。
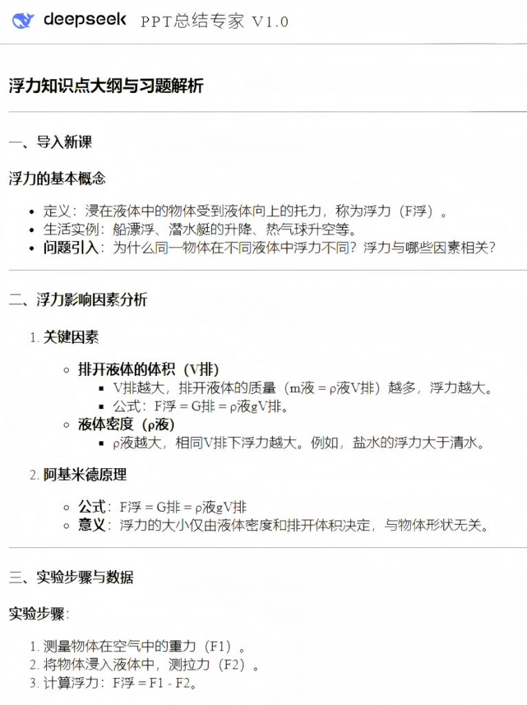
物理:打通理论实践,强化科学思维


(图为DeepSeek解析物理学科PPT)
DeepSeek按课程分类整理核心概念与公式,标注各知识点的实验支撑。强化知识与实验的关联,帮助学生在复习中建立理论与实践的联系。针对计算题、实验题等题型,系统能够提供标准化解题流程,分析学生答题中的典型错误,通过正误对比明确错误根源。通过错题归因,帮助学生发现思维漏洞,并提炼高频考点的解题通法。
英语:系统化语言体系,提升应用能力


(图为DeepSeek解析英语学科PPT)
DeepSeek标注重点词汇多义用法与搭配,按语法项目分类对比(如时态、从句),构建完整知识网络;结合单元主题拓展阅读与写作任务,通过语境迁移强化记忆,提升语言综合运用能力。
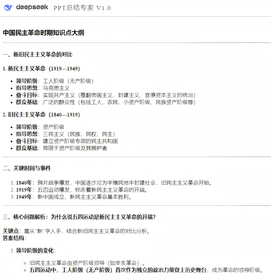
历史:构建时空逻辑网,培养辩证思维


(图为DeepSeek解析历史学科PPT)
DeepSeek以时间轴串联知识点,标注经济、政治、文化等多维度背景,帮助学生快速定位薄弱环节,强化因果关联记忆;可视化拆解典型例题,从材料分析到答案组织形成完整逻辑链,规范答题思路,提升历史解释能力。
技术赋能教育,重构学习范式
DeepSeek对PPT课件的深度解析,以I技术为桥梁,实现知识的结构化与学习路径的精准化。通过系统化的知识梳理、易错点警示与解题策略指导,学生在复习中不仅能温故而知新,更能在深度思考中实现认知跃迁。
教育的本质,是点燃学生的思维火种。当技术成为教学的「智慧助手」,我们期待与广大家长、教师携手,让每个孩子在科学的学习方法中收获成长,在知识的海洋中自信远航。
